本文へスキップ
いじめ防止
ijimeboushi
contents
トップページ
top page
学校経営基本方針
KEIEI
校報
kouhou
校歌
kouka
学校概要
gaiyou
校訓・校章
koukun/kousyou
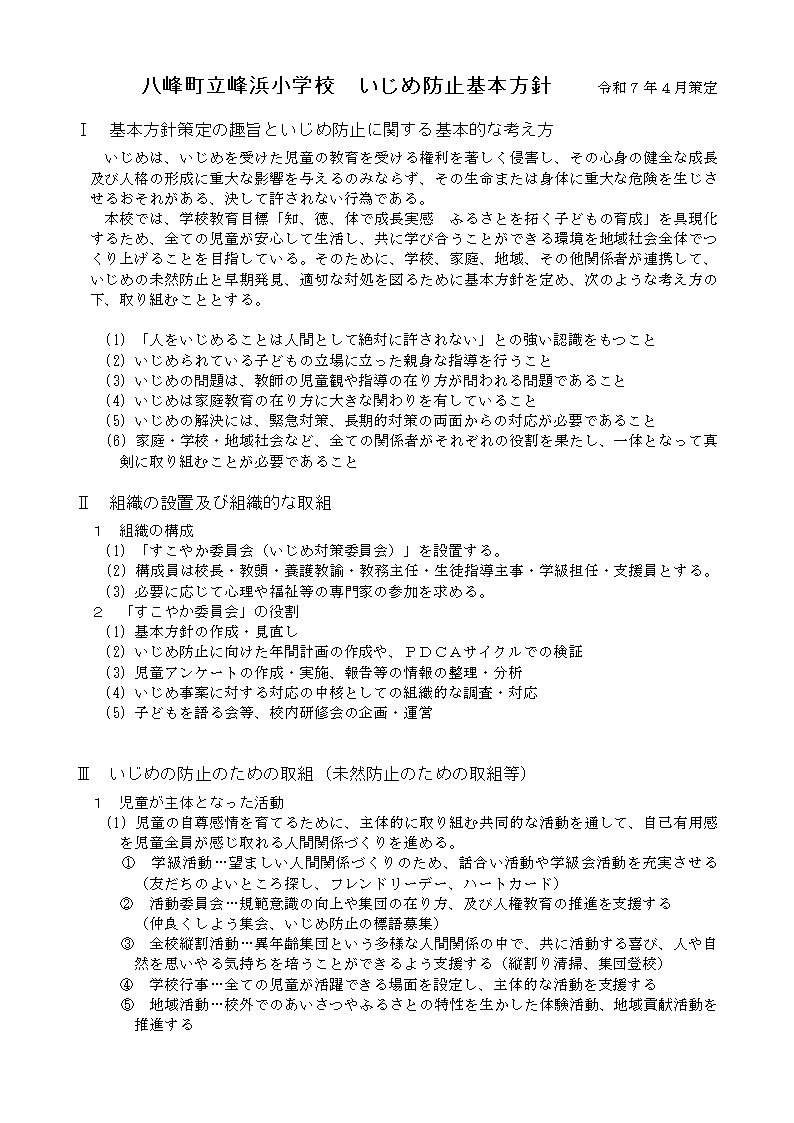
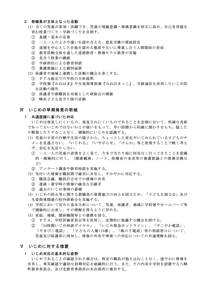
いじめ防止
ijimeboushi
リンクページ
LINK
バナースペース
八峰町立峰浜小学校
〒018-2501
秋田県山本郡八峰町峰浜水沢字カッチキ台7番地1
TEL 0185-76-2468
Fax 0185-76-2466